Đề tham khảo thi tốt nghiệp THPT 2025 môn Tiếng Nhật
Bộ GD&ĐT vừa công bố đề tham khảo 17 môn thi tốt nghiệp THPT 2025. HowTo60s mời quý Thầy/Cô và các em học sinh cùng xem đề tham khảo môn Tiếng Nhật kỳ thi tốt nghiệp THPT 2025 do bộ GD&ĐT công bố.
Bộ GD&ĐT cho biết đề thi được thiết kế theo hướng đánh giá năng lực, phù hợp với chương trình mới. Đề thi Ngữ văn vẫn giữ hình thức tự luận. Các môn còn lại theo dạng trắc nghiệm với các câu hỏi chọn phương án đúng, đáp án đúng/sai và trả lời ngắn.
So với những năm trước, đề tham khảo thi tốt nghiệp THPT 2025 được Bộ công bố sớm hơn gần 5 tháng.
Ngoài ra, HowTo60s mời quý Thầy/Cô và các bạn học sinh xem thêm chuyên mục Đề thi tốt nghiệp THPT. Tại đây sẽ có các đề thi tham khảo các môn thi tốt nghiệp THPT như Toán, Lý, Hoá, Anh Văn, Lịch Sử, Địa Lý,...
Đề tham khảo thi tốt nghiệp THPT 2025 môn Sinh Học
Đề tham khảo thi tốt nghiệp THPT 2025 môn Ngữ Văn
Đề tham khảo 17 môn thi tốt nghiệp THPT 2025
Đề tham khảo thi tốt nghiệp THPT 2024-2025 môn Tiếng Anh
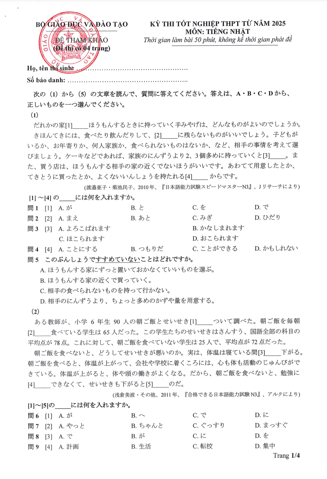
Mời thầy/cô và các bạn học sinh tham khảo đề thi tham khảo môn Tiếng Nhật kỳ thi tốt nghiệp THPT năm 2025 trong hình ảnh bên dưới.

Bên dưới là hình ảnh đáp án đề thi tham khảo môn Tiếng Nhật của kỳ thi Tốt nghiệp TPHT 2025 do bộ GD&ĐT công bố.

Thầy/Cô và các em học sinh có thể tải file pdf đề thi tại Tải Đề tham khảo thi tốt nghiệp THPT 2025 môn Tiếng Nhật. Cảm ơn quý Thầy/Cô và các em học sinh.
Hy vọng Đề tham khảo thi tốt nghiệp THPT môn Tiếng Nhật năm 2025 sẽ giúp quý Thầy/Cô và các em học sinh ôn tập tốt và đạt điểm cao trong kỳ thi sắp tới.
Từ khoá: de tham khao thi tot nghiep thpt 2025 mon tieng nhat, đề thi tốt nghiệp thpt 2025 môn Tiếng Nhật, de thi tham khao mon tieng nhat tot nghiep thpt 2025